2020年6月1日,中共中央、国务院印发《海南自由贸易港建设总体方案》(以下简称“《总体方案》”),海南自由贸易港建设自此正式拉开序幕。《总体方案》提出了“三步走”的发展目标:一、到2025年,初步建立以贸易和投资自由便利为重点的自由贸易港政策制度体系;二、到2035年,自由贸易港制度体系和运作模式更加成熟,实现贸易、投资、跨境资金流动、人员进出、运输往来自由便利和数据安全有序流动,成为我国开放型经济新高地;三、到本世纪中叶,全面建成具有较强国际影响力的高水平自由贸易港。
由此可见,海南自由贸易港的建设并非一蹴而就,2025年封关的目标仅仅是海南自由贸易港建设的开始。在这样的大背景下,哪些企业应如何利用好海南自由贸易港现阶段的政策优势与红利,并以此为支点撬动企业新的发展路径和增速发展的可能性,是2025年封关前必须关注的。金杜已从海外投资、知识产权、贸易、基金等方面发布了系列文章,对海南自由贸易港的政策进行了侧重分析。
本文将从行业角度抛砖引玉,结合截至目前的海南自由贸易港政策及其政策主要承载主体——海南自由贸易港十三个重点园区对外发布的招商引资政策,为相关市场主体布局海南自由贸易港提供决策参考。由于目前对外公布的政策较为散见,我们的归纳将有所筛选和侧重,如对相关政策有进一步深入了解需求的,欢迎与我们联系。
一、海外布局多或海外投资所得大的企业
结合现行企业所得税制度,在不考虑相关税收优惠或税收协定的前提下,中国居民企业境外投资的股息、红利等权益性投资收益,一般应按25%的企业所得税税率纳税。
如《海南自由贸易港法律法规及政策解读——境外投资》第二部分所述,2020年1月1日至2024年12月31日期间,在海南自由贸易港设立的旅游业、现代服务业、高新技术产业企业新增的境外直接投资(包括在境外投资新设分支机构、境外投资新设企业、对已设立的境外企业增资扩股以及收购境外企业股权)取得的营业利润或股息所得,超过被投资国(地区)企业所得税(或类似税种)5%部分,可免征企业所得税。
根据《海南自由贸易港境外投资招商指南》给出的情景演示,假设甲公司是一家高新技术产业企业,2020年2月通过直接在境外A国新设相关科技产业类乙公司(直接投资架构)开展业务,甲公司持股比例为100%。2021年6月,乙公司作出利润分配决定并向甲公司分配股息100万元。
根据A国的国内税法及与中国税收协定的规定,A国的企业所得税法定税率和股息红利源泉扣缴的预提所得税率均为10%。
注:①此处为便于理解,仅关注股息汇回路径的税务影响,暂不考虑境外子公司股息汇回路径的税务影响,也不考虑境外乙公司层面的所得税或间接抵免问题。②此处以在境外设立子公司为例,在境外新设分支机构的情形下,传统架构和海南架构下可获得的免税优惠相同。不同的是由于分支机构不具有分配利润职能,因而境外分支机构取得的营业利润所得,无论是否汇回境内,均应当计入所属年度的企业应纳税所得额。
传统架构
甲公司在A国缴纳的所得税为:100*10%=10万元人民币;
甲公司来源于A国的抵免限额为:100*25%=25万元人民币;
甲公司适用直接抵免政策,在A国已缴纳的10万可在抵免限额25万内抵扣,因而甲公司在中国应缴纳的税额为:25-10=15万元人民币。
海南架构
甲公司在A国缴纳的所得税同传统架构,但如在满足海南境外投资所得免税的法定条件的情形下,甲公司在中国应缴纳的税额为0元人民币。
相比传统架构,节省了15万元人民币的税收。
据此,在2024年12月31日前,企业如考虑新增ODI且未来涉及股息红利汇回境内的,则从企业所得税筹划的角度,可以考虑上述海南架构;如海南岛外企业存量ODI涉及未来的股息分红安排,则可以考虑经必要的股权架构重组安排后,享受上述海南架构项下的企业所得税免征红利。
当然,海南架构下的海南企业需满足实质性经营企业的标准[1],同时需要特别注意上述海南架构安排的时间窗口期。
二、高附加值加工企业
根据《总体方案》第二条第(二)款第2项规定,对鼓励类产业[2]企业生产的不含进口料件或者含进口料件在海南自由贸易港加工增值超过30%(含)的货物,经“二线”进入内地免征进口关税。
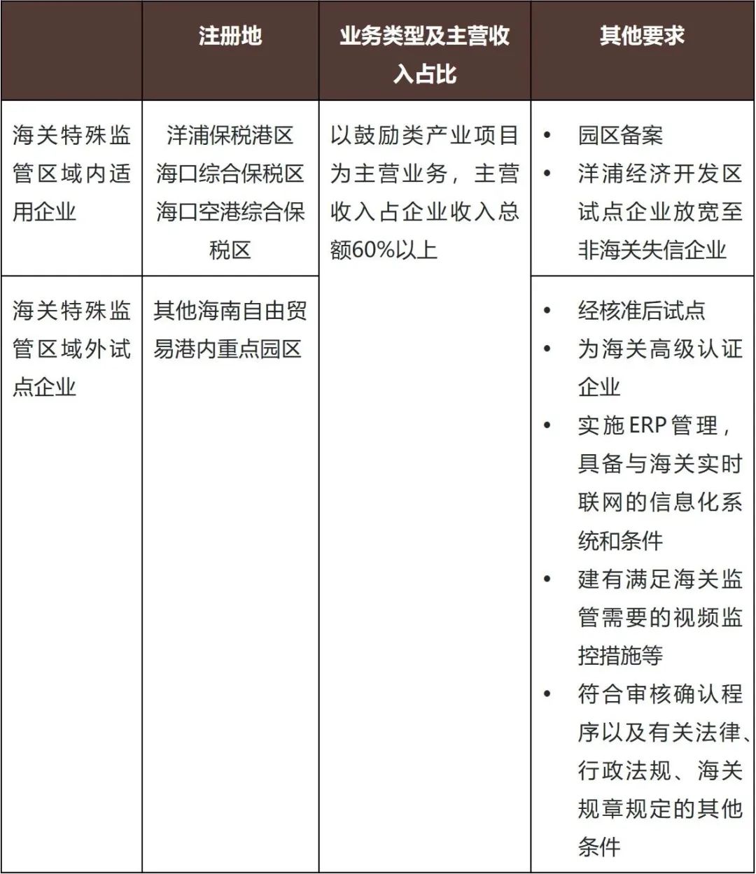
在2025年封关运作前,就上述安排的执行,海南自由贸易港划分了海关特殊监管区域适用企业和海外特殊监管区域外试点企业两种模式,具体如下:

据此,对主要生产经营原产于海南或含进口料件加工增值超过30%的产品,且产品主要销往中国内地的企业而言,通过布局海南自由贸易港将最大限度降低关税对产品价格的影响,在价格层面上实现差异化竞争优势。
因此,对于原材料主要来源于海南或海外,且属于加工高附加值的产业而言,上述政策具有十足吸引力。如珠宝加工、油脂加工、以进口牛羊肉为主要原料的预制菜加工、以海外高端材料(如高端树脂)为主要原材料的高端医疗器械制造、使用进口原料进行高附加值药品/化妆品加工和制造、燕窝等高端食品加工制造等。
当然,考虑到目前海南自由贸易港建设尚处于起步阶段,产业集群程度及交通运输条件还有待进一步积累和完善,则上述产业相关企业如打算布局海南自由贸易港,在现阶段需考虑以“短产业链、轻运输”的行业为主。
三、真实世界数据研究先行先试
根据国家药品监督管理局医疗器械技术评价中心关于《真实世界数据用于医疗器械临床评价》的内容所述:真实世界数据指来自现实医疗环境的、传统临床试验以外的数据,反映实际诊疗中患者健康状况和医疗服务过程。真实世界研究是围绕相关科学问题,综合运用流行病学、生物统计学、循证医学等多学科方法技术,利用真实世界数据开展的研究。真实世界证据是通过分析真实世界数据,形成产品使用、潜在风险/收益相关的临床证据。
真实世界研究的优势主要包括三方面:一是相比于传统RCT(Randomized Controlled Trial),真实世界研究在现实的健康医疗环境下开展,对纳入患者病情限定更少,覆盖人群更广,样本量通常较大,研究结论的外推性可能较好;二是可综合利用多种数据,使获得长期临床结局数据成为可能;三是可用于观察罕见严重不良事件,回答罕见疾病的相关问题,评价临床结局在不同人群之间的差异。
海南博鳌乐城国际医疗旅游先行区(以下简称“乐城先行区”)早在2013年2月28日经国务院批准设立;2019年9月16日,国家发展和改革委员会、国家卫生健康委员会、国家中医药管理局、国家药品监督管理局四部委联合发布《关于支持建设博鳌乐城国际医疗旅游先行区的实施方案》,明确在乐城先行区开展真实世界临床数据应用研究。2021年6月24日,海南省药品监督管理局和海南博鳌乐城先行区管理局对外发布《关于发布海南博鳌乐城国际医疗旅游先行区开展医疗器械真实世界研究试点服务指南的通知》,乐城先行区自此成为中国内地唯一以国内注册申报为目的的医疗器械真实世界数据研究的试点区。
根据乐城先行区对外公布的数据,截至2023年10月底,已经有13个试点品种基于真实世界数据应用试点获批上市。据此,对于国内外创新药械研发企业如希望通过真实世界研究的方法,在低于传统RCT的时间成本下,获得在中国境内上市销售,则乐城先行区将是十分重要的选择。当然,上述研究方案的落地并不一定要求药械企业必须落地海南自由贸易港,但如综合考虑海南自由贸易港税收优惠政策、乐城先行区招商引资条件、落地后与当地CRO的高效合作与便利沟通以及潜在的研究或医疗数据出境便利性,则在乐城先行区或海南自由贸易港内其他产业园区落地法律实体不失为一项长久之计。
其他
当然,除上述列明的行业外,结合海南自由贸易港2025年封关运作后的五项自由便利和数据安全有序流动,如相关企业或业务形态涉及上述六项的任一环节,均可考虑布局海南自由贸易港。如以影视业为例,电影摄制有关的高端设备与器材在“零关税”加持下,可最大限度降低影视器材设备的进口成本,有利于影视企业进口国际一流影视设备器材,增强核心竞争力。针对普遍性的政策优势(如税收优惠、简税制)以及细分行业的布局细节,我们也会在后续提供更多的研究,也期待更多的市场主体就海南自由贸易港的政策及布局安排与我们有更多的交流和沟通,一起为海南自由贸易港的建设添砖加瓦。
脚注:
[1] 具体见《关于海南自由贸易港鼓励类产业企业实质性运营有关问题的公告》《关于海南自由贸易港鼓励类产业企业实质性运营有关问题的补充公告》
[2] 具体见《海南自由贸易港鼓励类产业目录(2020年本)》《〈海南自由贸易港鼓励类产业目录(2020年本)〉界定指引》
来源:金杜律师事务所,https://www.kwm.com/cn/zh/home.html
作者:
- 罗艾,合伙人,合规业务部;luoai@cn.kwm.com;业务领域:企业合规、医疗大健康、国际教育及人力资源管理
- 许河斌,资深律师,金融证券部
声明:本篇文章的所有内容仅供参考与交流,不代表金杜律师事务所的法律意见以及对法律的解读。

